

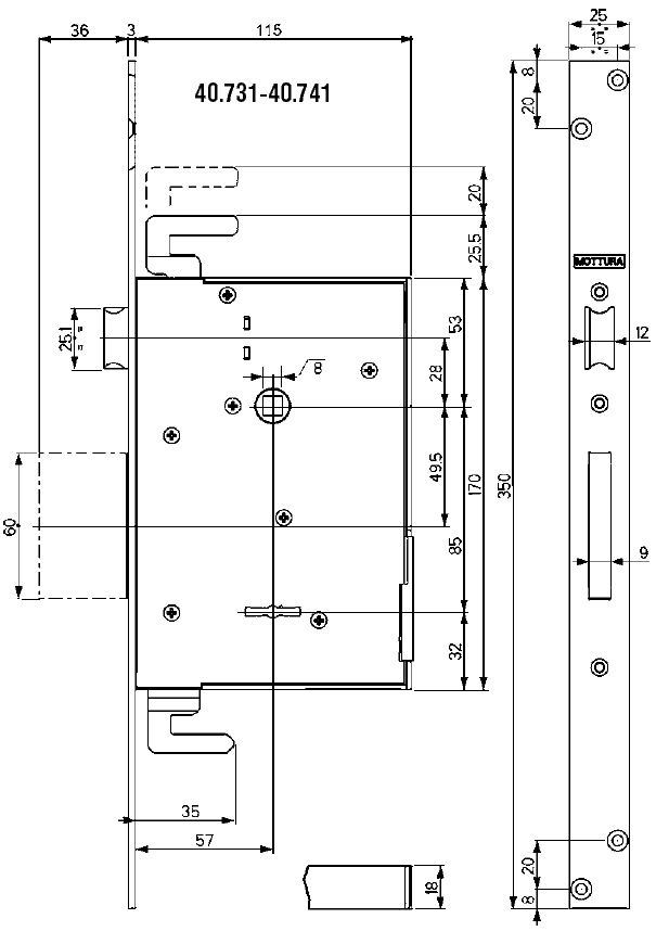
Замок врізного типу Mottura 40.731
Замок 40-ї серії із сугальдним секретним механізмом. Може експлуатуватися у дверях всіх видів та інших місцях, де використання моделі буде доцільним. Виготовлений в Італії.
Особливості моделі
Замок оснащений захистом від розкриття методикою згортання (силовим поворотом) та реверсивною защіпкою, що дозволяє використовувати замок у дверях з правим та лівим відчиненням. У комплект, крім замка, входить запірна планка, дві декоративні накладки та набір із п'яти ключів.




